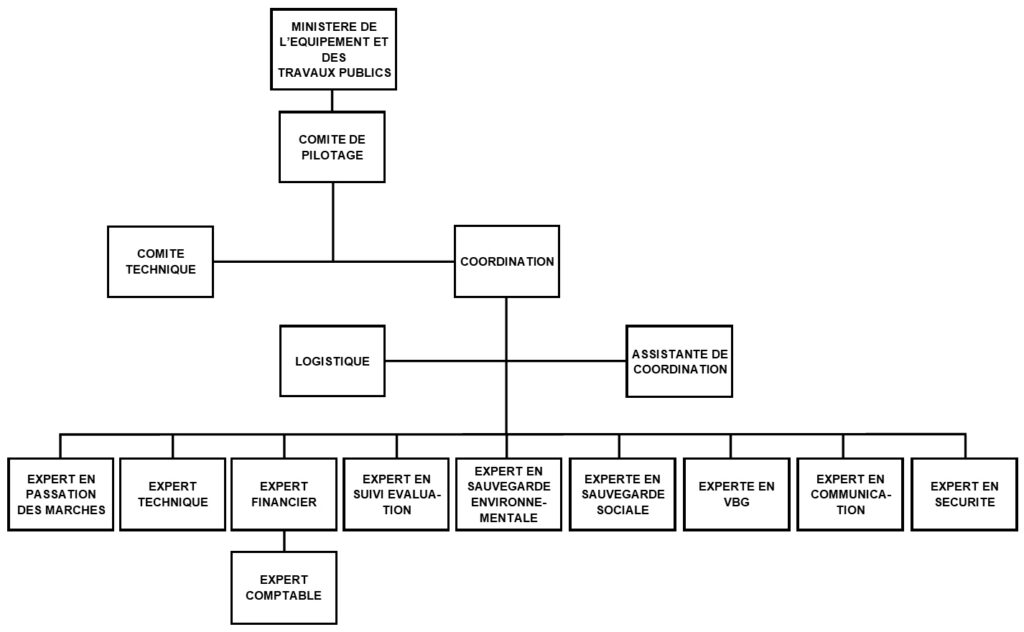
l’Organigramme du PURIC

Placé sous la tutelle technique du Ministère de l’Equipement et des Travaux Publics, le Projet d’Urgence des Infrastructures et de la Connectivité en Centrafrique (PURIC.CA) est fonctionnel selon le tableau à la page suivante :